各类气体传感器-精讯畅通
网站首页
关于我们
全部
米兰app体育下载苹果版安装
全部
半导体/MEMS气体传感器
NDIR红外气体传感器
JEC电化学气体模组
JEC电化学气体传感器
便携式米兰新足球俱乐部官网
固定式米兰新足球俱乐部官网
特色气体传感器
解决方案
米兰体育app网址最新
全部
联系我们
155 8830 2704
您的位置:
网站首页
米兰app体育下载苹果版安装
特色气体传感器
四合一气体模组
四合一气体模组工作温度-20-50摄氏度,O2检测范围0-30%vol,CO:0-1000ppm,H2S:0-100ppm,CH4:0-100%vel
气体名称:
一氧化碳,硫化氢,氧气,多合一气体,甲烷,多合一
:
下载
上一篇
: 红外六氟化硫气体传感器
下一篇
: 超声波氧气传感器
详细信息
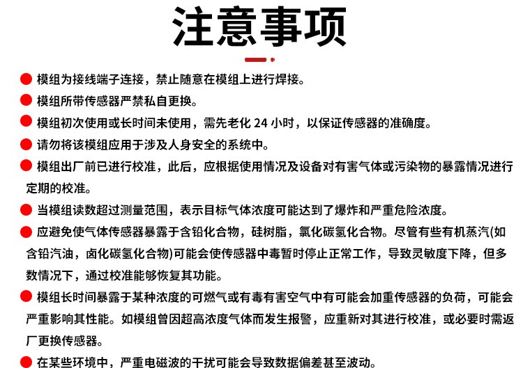
规格参数
资料下载
半导体/MEMS气体传感器
关于我们
NDIR红外气体传感器
传感器模组
米兰app体育下载苹果版安装
JEC电化学气体模组
解决方案
JEC电化学气体传感器
便携式米兰新足球俱乐部官网
米兰体育app网址最新
固定式米兰新足球俱乐部官网
联系我们
特色气体传感器
191 0631 7877
ac米兰app安卓版下载